在我们的日常生活中,经常会听到一些关于中医的术语,阴虚”,究竟什么是阴虚?它有哪些症状?又该如何调理呢?让我们一起来百度一下阴虚,深入了解这一健康话题。
阴虚的定义
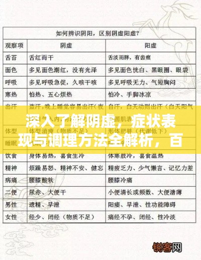
在中医理论中,阴虚是指人体阴液不足,无法滋润全身,导致身体出现一系列干燥、热象等不正常的生理反应,阴液包括血液、汗液、唾液等体内水分和营养物质的总和,阴虚状况的出现可能与饮食不节、过度劳累、久病不愈等因素有关。
阴虚的症状
1、口渴咽干:阴液不足导致口腔干燥,常常感到口渴。
2、五心烦热:即双手心、双脚心和心胸部感到烦热不适。
3、头晕眼花:阴虚可能导致头部供血不足,出现头晕、眼花等症状。
4、失眠多梦:阴虚患者可能因体内阴液不足而难以入睡,或者睡眠浅、多梦。
5、盗汗:夜晚睡眠时出汗,醒后汗止。
6、其他症状:还可能包括脉细数、舌红少苔等。
阴虚的成因
1、饮食不当:过多摄入辛辣、温热食物,导致体内阴液消耗过多。
2、过度劳累:长期过度劳累,尤其是脑力劳动,容易耗伤阴血。
3、慢性疾病:如长期患有热性病、慢性病等,容易导致阴液消耗过多。
4、情绪因素:长期情绪紧张、焦虑等也会影响体内阴液的平衡。
阴虚的调理方法
1、饮食调理:多吃清淡、滋阴的食物,如梨、葡萄、芝麻、蜂蜜等,避免辛辣、温热的食物。
2、作息规律:保持良好的作息习惯,保证充足的睡眠时间,避免熬夜。
3、运动锻炼:适量进行锻炼,如太极拳、瑜伽等,以调和阴阳平衡。
4、药物治疗:根据具体情况,可选用一些中药方剂进行调理,如六味地黄丸等,但需在医生指导下使用,不宜自行购药服用。
预防阴虚的措施
1、保持良好心态:避免过度焦虑、紧张等情绪刺激。
2、饮食有节:注意饮食卫生,避免暴饮暴食,少吃辛辣、温热食物。
3、规律作息:保持充足的睡眠时间,避免熬夜和过度劳累。
4、加强锻炼:适量运动,增强身体素质,提高抵抗力。
阴虚是中医常见的一种体质状态,主要表现为阴液不足、滋润不足的症状,了解阴虚的症状和成因,有助于我们及时发现自己是否处于阴虚状态,并采取相应的方法进行调理,通过饮食调理、作息规律、运动锻炼和药物治疗等方法,可以有效地改善阴虚状况,保持身体健康,在日常生活中,我们还应注意预防阴虚的发生,保持良好的心态和作息习惯,加强锻炼,注意饮食卫生,以降低阴虚的风险。
转载请注明来自宁波市奉化艾尔达铝业有限公司,本文标题:《深入了解阴虚,症状表现与调理方法全解析,百度收录标准标题》













蜀ICP备2022005971号-1
还没有评论,来说两句吧...